The Non-Coder’s Guide to Algorithmic Thinking. Part 1
This guide breaks down how to think in logical steps, avoid automation mistakes, and build smarter workflows - without writing code
Wait… Did I Put the Cart Before the Horse?
Last time, we jumped straight into n8n - automating tasks, setting up workflows, and making things happen without writing code. Super useful, right?
However, based on the feedback I received some of it still felt like a mystery.
I get it. Automation tutorials are usually all about which buttons to click - but they rarely teach you how to think about automation. That’s the missing piece. And that’s what we’re fixing today.
If you’ve ever felt frustrated with automation tools - if you’ve built workflows that kinda work but not really, or if n8n sometimes feels like a black box - you’re not alone. Most people start with the tool, but without an algorithmic mindset, you are gonna hit a wall really fast.
So let’s step back. Instead of just clicking around in n8n, we’re going to rewire how you approach automation altogether.
📌 If this is clicking for you, hit subscribe so you don’t miss the next issue - we’re about to go even deeper.
What Is Algorithmic Thinking
Let’s clear something up right now:
Algorithmic thinking is NOT coding.
You don’t need to learn Python or any other language. You don’t need to be some kind of ‘tech person.’ If you can follow a to-do list, you already know the basics of algorithmic thinking. You’re just not calling it that.
At its core, algorithmic thinking is just:
Thinking in logical, step-by-step sequences to solve problems efficiently.
You already do this every single day - even if you don’t realize it.
Ordering at a fast-food drive-thru: There’s a sequence - pull up, check the menu, place your order, pay, grab your food, drive away. The restaurant runs its own algorithm to make sure your burger doesn’t show up before your fries.
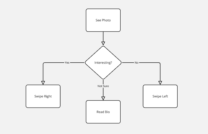
Swiping on a dating app: Your brain follows a decision tree - "Does this person seem interesting? Yes → Swipe right. No → Swipe left. Not sure? → Read the bio for more data." That’s algorithmic filtering in action.
Getting kids ready for school: It’s a structured process: Wake them up → Make breakfast → Get them dressed → Find the missing shoe (always) → Pack their bags → Get them out the door before you lose your mind. Miss a step, and the whole system falls apart.
Shopping for groceries efficiently: You mentally group items by aisle, plan the fastest route, and optimize for time - just like an algorithm prioritizing efficiency.
Assembling IKEA furniture (without throwing a fit): You follow a numbered list of steps, each one building on the previous one. Skip a step? Congrats, your bookshelf is now a modern art piece.
So, why does this matter for automation?
Because tools like n8n, Zapier, or Make don’t magically know what you want. You have to structure your workflow logically, breaking tasks down into clear, sequential steps. That’s algorithmic thinking in action.
And once you get this, automation stops feeling random and starts feeling predictable, repeatable, and powerful.
📌 This is the kind of stuff we break down in every issue. If you’re not subscribed yet, fix that now.
Why Algorithmic Thinking Makes Automation (and Life) Easier
You don’t need to be a programmer to think like one. And the moment you start applying algorithmic thinking, you’ll notice:
1. You’ll Build Better, More Reliable Automations
Most automation failures happen because the logic wasn’t thought through. Maybe your workflow:
Fires when it shouldn’t
Skips steps unexpectedly
Gets stuck in an infinite loop (the classic "why is this email sending 500 times?" problem)
When you think algorithmically, you anticipate these issues before they happen. You structure workflows logically, define clear conditions, and avoid the frustration of fixing broken automations every other day.
2. You’ll Solve Problems Faster (In Work and Life)
Algorithmic thinking isn’t just for automation. It’s a universal problem-solving skill.
Have a big, overwhelming task? → Break it down into steps.
Have a decision to make? → Think in "if-then" scenarios.
Have a repetitive process? → Spot patterns and optimize.
This is how efficient people operate, whether they realize it or not. The better you get at structuring problems, the easier everything becomes - no matter if it's organizing your inbox, streamlining your work, or even explaining something clearly to someone else.
3. You’ll Communicate Ideas More Clearly
Ever tried explaining something and ended up confusing yourself? That’s usually because the explanation wasn’t structured well.
Algorithmic thinking helps you communicate in clear, logical steps. Whether you’re:
✔ Training a team member
✔ Documenting a process
✔ Explaining an idea to a friend
…you’ll be able to break things down in a way that makes sense.
And when you’re working with automation tools, this is critical - because computers only do what you tell them, and they’re terrible at guessing what you meant.
Where Do We Go From Here?
Now that you know why algorithmic thinking matters, we’re going to break it down into simple, actionable principles that you can start using immediately - both in n8n and in daily life.
In the next issue, we’ll cover:
✅ Decomposition: Breaking big tasks into smaller, manageable pieces
✅ Pattern Recognition: Spotting repetitive processes that can be automated
✅ Abstraction: Focusing on what matters and ignoring unnecessary details
✅ Algorithm Design: Creating structured, step-by-step solutions
Once you master these concepts, n8n (and automation in general) will make way more sense.
The second post in this series is live:
Your Homework (Yep, I’m Giving You Homework)
Okay, let’s make this real.
Pick one thing you do every day - even something that you think is meaningless or dumb.
Maybe it’s making coffee. Maybe it’s procrastinating by reading notes on Substack and call it research. Maybe it’s figuring out how many times you can hit snooze before you’re actually late.
Now break it down into clear, step-by-step instructions - like you’re explaining it to a robot.
You can use any flowchart tool out there (i used Miro.com) or simply scribble it on a piece of paper.
📌 Try it and reply to this email or leave a comment - I actually want to hear what you come up with.
Final Thought: Automation is a Mindset Shift
If you’ve struggled with automation before, it’s not because you’re bad at tech. It’s because most tutorials focus on which buttons to click, not how to think about automation.
But now? You’re starting from the right place.
Master the thinking, and the tools (n8n, Zapier, Make - whatever comes next) will follow.
📌 If this made you think differently about automation, don’t keep it to yourself. Hit subscribe, restack, or share it with someone who still thinks automation is ‘just for techies.’ Let’s get more people thinking smarter about automation.
Until next time, keep pushing forward, stay curious, and don’t forget why you started. See you in the next one!





